24小時聯系電話:18217114652、13661815404
中文
技術專題
低噪聲,低EMI配電
無線電麥克風的隔離式5V電源和廣泛的電源濾波功能,以確保整個系統的最高質量電源。該板上有多個負載,但它純粹是無監管的配電板。主要負載是笨重的5V Tilta納米聚焦電機,5V SDI至HDMI轉換器,5V Tilta跟隨聚焦控制以及電池電壓供電的監視器。其中,只有SDI到HDMI轉換需要遠程清潔電源。但是,電動機的電氣噪聲很大,因此需要良好的隔離。
我計劃提供幾個額外的電源輸出以供將來使用,也許用于為燈,記錄儀或尚未添加到設置中的其他設備供電。雖然攝像機的電源在主機上進行了濾波,但我也想在前配電板上進行濾波。主調節器的濾波器用于保護攝像機,使其免受傳導回攝像機的電子噪聲的干擾,并可能干擾音頻甚至視頻錄制。我們在本文中構建的前配電面板上的過濾器是為了防止每個插入的設備接收或傳輸傳導噪聲的可能性。
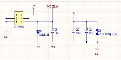
除了電源濾波之外,我還為每個輸入添加了一些基本的ESD保護。如果像許多貿易展覽會場館一樣跪在地毯上,準備好相機準備插入設備時會積聚靜電,這很容易導致ESD事件損壞相當昂貴的設備。通過在輸入端和穩壓器板上提供ESD保護,我們應該為攝像機提供相當高的保護等級。我在主電源板上使用的5v線路使用的是相同的0402尺寸TVS二極管TI TPD1E10B06QDPYRQ1。這些雖然很小,但具有汽車認證資格,并且可能能夠在中高濕度條件下處理海平面上的ESD事件。
就像您從配電板所期望的那樣,原理圖相當簡單,但是仍然包含比連接器更多的組件。如前所述,該項目具有很多過濾功能。電能質量對我來說是至關重要的,因此沒有太多濾波的事情!
5V輸入的大電容與電纜相結合,還在此配電板和調節器之間提供了一個有趣的RC濾波器。我測量了帶連接器的300mm電纜的電阻,為0.015歐姆。這個電阻加上1640uF的電容,我們得到的截止頻率為6.47 kHz,它將阻止我們可能遇到的任何頻率。由于5V電源將配備一個可以吸收2A以上電流的電動機,并且具有從電動機汲取的快速瞬態電流,因此我需要大量的電容。即使在快速變化的負載條件下,該電容也能使穩壓器吸收更均勻的電流,從而為其他5V器件提供了更穩定的電壓。
VCC_CLEAN網絡只是在穩壓板上過濾的電池電壓。由于只有監視器依靠電池電壓運行,而電池電壓具有自己的內部穩壓器,因此對大容量電容的需求很小。電池電源的預期負載非常穩定,幾乎沒有瞬變現象。
對于電池電壓輸出,我使用的是兩桶插孔。我不是桶式千斤頂的粉絲,因為它們很容易拔出,并且有很多不同的“幾乎相同”的尺寸,可以插入,但不一定接觸得很好。話雖這么說,但不幸的是,它們可廣泛用于電影攝影應用,與壓接不太受歡迎但更可靠的連接器相比,它們非常易于使用。
我傾向于使用Pi濾鏡;與其他濾波器拓撲相比,它們非常高效,并且直流損耗低。該板也不例外,我到處都有pi過濾器!電池側過濾器的能力中等,并且在電路板空間方面相對緊湊。
具有兩個相同的濾波器和輸出,對于多通道設計而言,這可能是一個絕好的機會。不幸的是,該項目的板子形狀很奇怪,考慮到設計中大型組件的數量,占用的空間很小。因此,布局將有所不同,并且將無法利用多通道PCB布局工具。由于該項目非常簡單,因此我將設計保留在單個原理圖圖紙中,這意味著與添加另一個原理圖圖紙相比,復制和粘貼第一個過濾器和連接器的工作量較小。
面的USB連接器為Tilta Nano手持控制器供電,除TVS二極管外,不需要任何濾波即可提供ESD保護。該器件具有極低的電流消耗,并且具有內部穩壓器

